[기출문제] 시퀀스 제어회로 완성하기
[ 문 제 ]
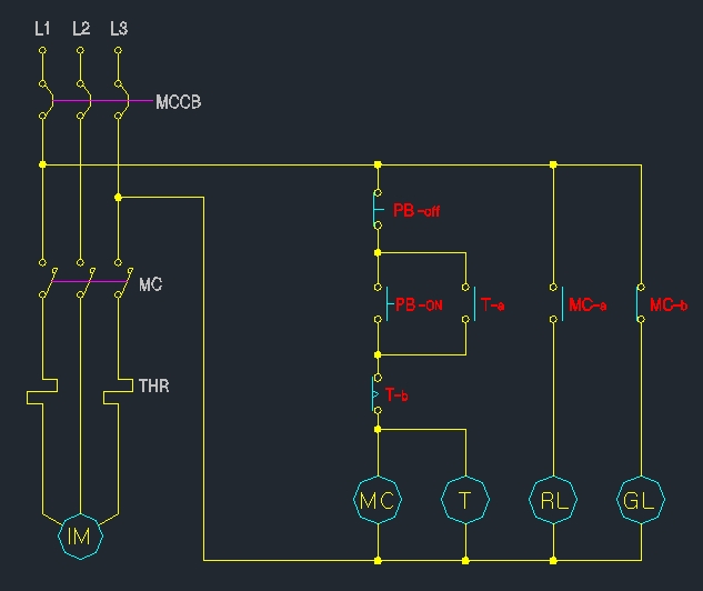
주어진 동작설명이 적합하도록 미완성된 시퀀스 제어회로를 완성하시오 (단. 각 접점 및 스위치에는 접점 명칭을 반드시 기입하도록 하며, PB-on 1개, PB-off 1개, MC-a 1개, MC-b 1개 , T-a 1개, THR-a 1개, THR-b 1개, MC 1개, T 1개, RL 1개, GL 1개, YL 1개를 사용한다) (2022년 1회 기출)
[ 동작설명 ]
① 전원을 투입하면 표시램프 GL이 점등되도록 한다
② 전동기 운전용 누름버튼스위치 PB-on을 누르면 전자접촉기 MC가 여자되어 전동기가 가동되며, 동시에 전자접촉기 보조 a접점인 MC-a 접점에 의하여 전동기 운전표시등 RL이 점등된다. 이때 전자접촉기 b접점인 MC-b에 의하여 GL이 소등되며 또한 타이머 T가 통전되어 타이머 설정시간 후에 타이머 b접점 T-b가 떨어지므로 전자접촉기 MC가 소자되어 전동기가 정지하고, 모든 접점은 PB-on를 누르기 전의 상태로 복귀한다.
③ 전동기가 정상운전 중이라도 정지용 누름버튼스위치 PB-off를 누르면 PB-on을 누르기 전의 상태로 된다.
④ 전동기에 과전류가 흐르면 열동계전기 접점인 THR-b 접점이 떨어져서 전동기는 정지하고 모든 접점은 PB-on를 누르기 전의 상태로 복귀한다. 이때 경고등 YL이 점등된다.
[ 정 답 ]
① 전원을 투입하면 표시램프 GL이 점등되도록 한다
③ 전동기가 정상운전 중이라도 정지용 누름버튼스위치 PB-off를 누르면 PB-on을 누르기 전의 상태로 된다.






